반응형
개발자 로드맵 - https://roadmap.sh/frontend react
Developer Roadmaps
Community driven roadmaps, articles, guides, quizzes, tips and resources for developers to learn from, identify their career paths, know what they don't know, find out the knowledge gaps, learn and improve.
roadmap.sh


반응형
'프로그래밍' 카테고리의 다른 글
| 노트북 개발은 죽었다: 원격 개발이 미래인 이유 (0) | 2022.12.26 |
|---|---|
| Online Typing Practice for Programmers, 프로그래머 타자 연습 (0) | 2022.12.23 |
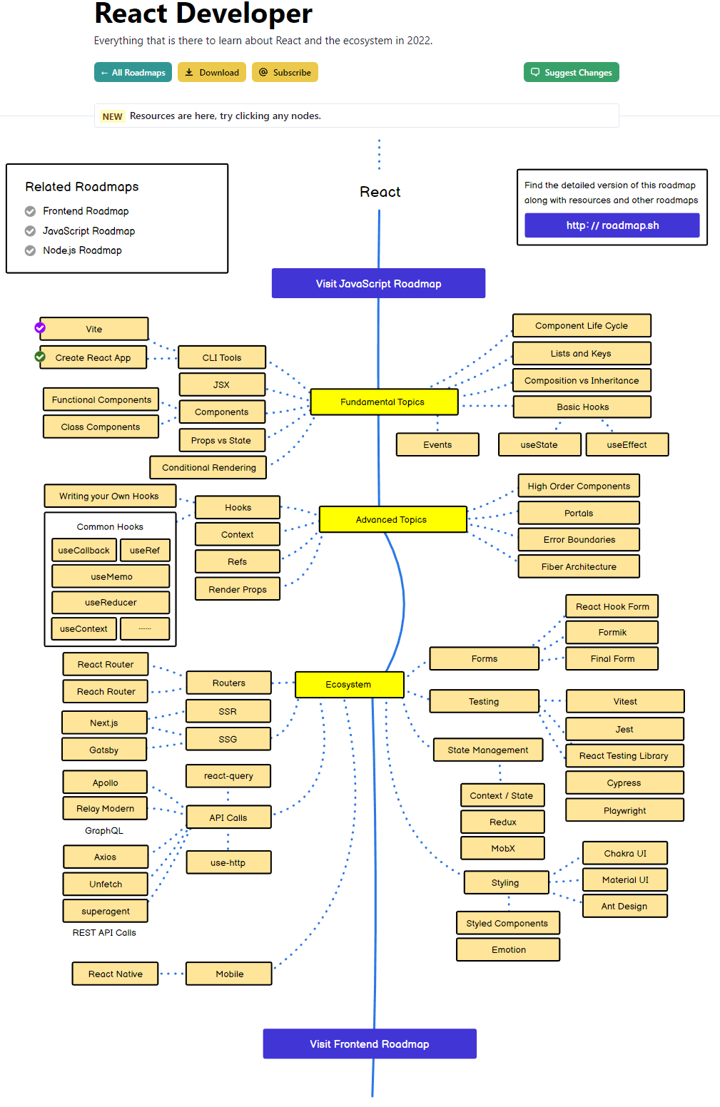
| React Developer Tools (0) | 2022.12.09 |
| 2023년 Web3의 주요 트렌드 (0) | 2022.12.08 |
| 2022년 가장 높은 유료 프로그래밍 언어는 무엇입니까? (0) | 2022.12.08 |
